
統一證券設有法令遵循處,編制 1 名法令遵循主管及 3 名專責人員,負責執行並落實主管機關所規範之法令遵循、防制洗錢及打擊資恐相關規定。此外,總公司 各業務單位及各分公司亦皆設有 1 名防制洗錢督導主管,強化監管機制,確保防制洗錢作業之執行效能。
本公司法令遵循及防制洗錢人員配置完善,已針對防制洗錢與打擊資恐相關作業程序建立組織性規範,並定期檢視法遵實務運作程序,依據主管機關之審查建議 進行即時調整與更新,使組織內部規章制度與相關法令及監理要求保持一致。
法令遵循處亦提供同仁各項法規之諮詢管道,並定期維護法令遵循專區網頁,以提供最新法令資訊,培養且精進同仁之法遵意識。
本公司於辦理新種業務、新種金融商品,或辦理重大業務活動時,均會進行適法性評估,以確保相關業務及新推出之商品符合法令規定。各項業務及對外行銷宣 傳文件,亦須依內部審查及作業規定辦理,經相關單位審核其適法性,以保障消費者權益並維護公司信譽及形象。
防制洗錢三道防線
統一證券已建立防制洗錢三道防線,分述如下:
內線交易控管
針對內線交易之防範,統一證券訂有《內部重大資訊處理作業程序》,並於 2023年 8 月經董事會通過修正版本,該作業程序內容包括權責區分、保密及防火牆作 業、重大訊息之揭露、教育宣導等規定,以嚴格控管內線交易。除本公司之員工外,也要求其他重要相關內外部人員簽訂保密協議,對於各項機密文件之處理傳 遞,均依照重要性落實保密要求。本公司亦設有發言人制度,由發言人統一對外發布重大訊息。
此外,統一證券遵循主管機關之規範,將內線交易列入 44 項疑似洗錢態樣中予以管控。若有疑似洗錢之情形,將由法令遵循處以機密方式申報予法務部調查局, 以達監控之目的。每年亦安排全體同仁接受防制內線交易與防制洗錢教育訓練,加強法規之宣導並提點同仁實務運作應注意事項。
法令遵循之內部提倡
統一證券擬透過宣導及教育訓練課程,持續精進內部之法遵觀念,以落實法令遵循之推行。法令遵循處亦會於本公司定期舉辦之全臺業務主管會議、財行主管會 議與稽核會議中,宣導法令遵循之實務運作及案例說明分享。
此外,本公司之防制洗錢專責單位人員均已取得國內防制洗錢人員資格,其中 2位更符合國際反洗錢師資格。防制洗錢專責單位人員每年定期至主管機關或相關 單位回訓 12 小時,或不定期參加各機構主辦之訓練或研討會議,內容包含洗錢防制法規、執行實務及處分案例等。
統一證券將竭力配合主管機關之政策及法遵相關之監理及查核程序,近兩年度之 裁罰事件總數及裁罰總金額請見下表:

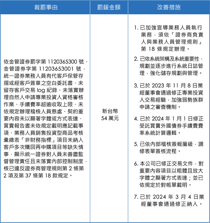
本公司於 2024 年度遭受主管機關裁罰之事由、罰鍰金額及改進措施請見下表。


依據金管會《金融監督管理委員會處理違反金融法令重大裁罰措施之對外公布說明辦法》規定,重大裁罰事件係指遭主管機關裁罰新台幣三百萬以上之懲處案件,本公司 於 2024 年度並無發生遭主管機關裁定為重大裁罰之事件(包含罰款與非金錢制裁事件),亦無涉及反競爭行為、反托拉斯和壟斷行為等相關事件。
依據本公司《檢舉不合法與不道德行為之處理辦法》,任何人士若發現本公司員工之行為有違反法令規定、本公司《誠信經營守則》及《工作規則》等行為準則 或不道德行為之情事,皆可透過本公司之檢舉專線、檢舉信箱或採書面檢舉之形式向本公司舉報任何違法或不道德之行為。為鼓勵勇於舉報之行為,檢舉案件經 查證屬實且情節重大者,本公司除依法令或公司相關規定處理外,並得提供檢舉人適當之獎勵,並會謹慎處理且嚴格保密檢舉人及檢舉內容之相關資訊。
2023 年統一證券受理檢舉案件計 1 件,經調查相關檢舉內容並不符事實,業已結案。