
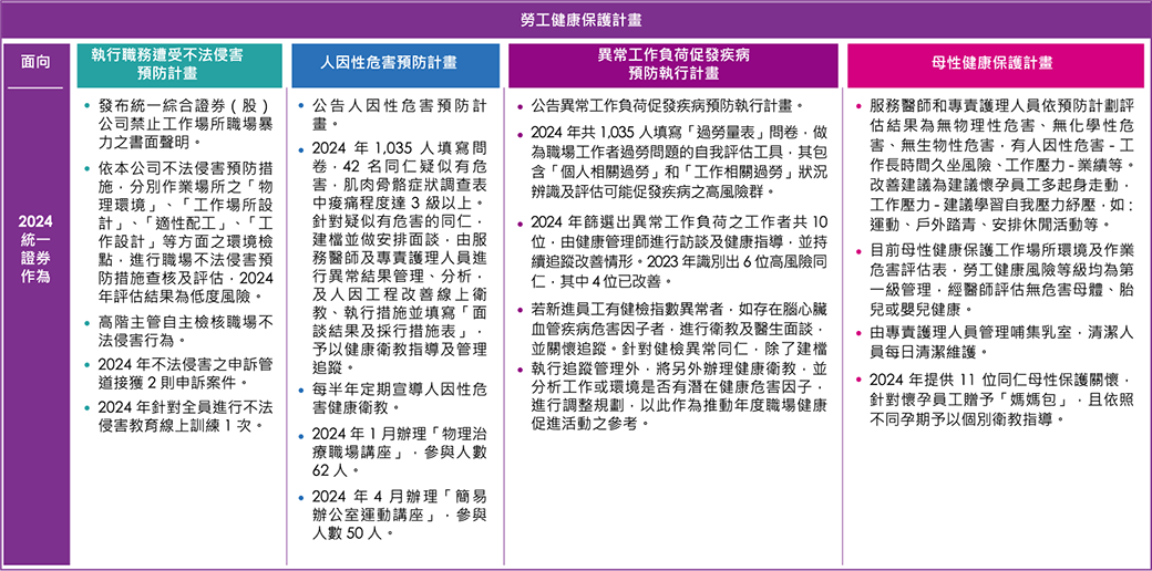
統一證券自 2019 年起制定且執行完善的勞工健康保護計畫,員工的健康由公司來把關!勞工健康保護計畫包含以下四大面向,並引進職業健康管理服務系統,結合每年之員工 健檢活動,由服務醫師及專責護理人員進行健檢異常結果管理,並辦理健康面談及指導措施,督促員工積極管理自身健康。
統一證券十分注重工作環境安全,除訂定《安全衛生工作守則》外,亦持續辨識並改善辦公環境中的潛在危害因子,致力於打造安全、舒適的工作環境。為推展職業 安全衛生管理,總務處設有職安專案科,編制甲種職業安全衛生業務主管及職業安全衛生管理人員,統籌規劃與執行各項安全衛生管理措施。
為培養員工的安全意識,提高每個人在工作場所職業安全衛生相關認知,降低意外事故的發生率,每年透過 e-learning 方式辦理在職人員職業安全衛生教育訓練, 2024 年受訓人數共 1,464 人,總時數 1,464 小時。全數分公司皆已遴選並指派員工接受急救人員、防火管理人員及職業安全衛生業務主管訓練,並定期安排同仁參加 複訓課程,以持續強化職安概念與認知。
日常宣導方面,透過電子郵件及內部發燒網等方式進行消防、用電、行車等職業安全宣導,2024 年共計 48,064 人次參與,累計達 4,005 小時。緊急應變方面,每 半年定期舉辦防火防災演練,加強員工處理緊急災害之應變能力。2024 年 CPR 及 AED 急救訓練共 74 人次參與。
本公司各辦公場所皆已依法訂有消防計畫,並投保公共意外責任險及雇主意外責任險,以全面保障客戶及員工之安全與權益。
註:
1. FR:(失能傷害人次數表 x10 )/總經歷工時。
SR: (失能傷害總損失日表 x10 )/總經歷工時。
2. 本公司屬金融產業,因產業特性,並無與職務相關之職業病發生。
安全硬體
統一證券依據《建築物公共安全檢查簽證及申報辦法》規定,定期委託外部專業機構進行建築物公共安全檢查,並取得建築物公共安全自主管理檢查合格標章。 消防設備(如消防警報器或滅火器等)皆依據消防法規定,每年定期委外執行保養維修及安全檢查,並將辦理結果向主管機關申報。
為打造安全、健康且舒適的工作環境,辦公環境規劃以員工安全為首要考量,各出入口皆設有門禁刷卡裝置,並由保全人員於日、夜間及假日執行管制,確保人 員出入安全。另定期進行照度及二氧化碳濃度等職場作業環境檢測,維持良好室內工作條件;空調設備出風口亦定期清潔與保養,提升室內空氣品質,預防退伍 軍人症等健康風險。
營業場所依規定全面禁菸,並聘僱專責清潔人員,定期進行辦公環境之清潔打掃及打蠟作業,以維護環境整潔衛生。機電設備則由具備專業資格之電器顧問公司定期保養與檢查,並依規進行申報,確保營運不中斷與設施運轉穩定。
此外,為強化職場急救與突發事件應變能力,本公司於總公司大樓特定樓層設有 4 台 AED(自動體外心臟電擊去顫器),並於 2024 年取得安心場所認證。
貼心照護
統一證券致力於促進兩性平等目標,並打造性別平等之工作環境。於法令尚未規範陪產假制度時,本公司便已研擬並發布相關政策,提供陪產假予同仁,以實際 行動支持員工家庭與職場平衡。
為照顧女性同仁於哺乳期間的身心需求,公司於總部大樓設立環境優良、設備齊全之哺集乳室,提供安全、私密且衛生的空間,協助同仁安心哺乳與儲乳。多年 來持續獲得臺北市政府「優良哺集乳室」認證,並於 2023 年升級為「特優哺集乳室」(認證有效期限自 2023 年至 2026 年),顯示統一證券對女性照護的不斷 精進與努力。
考量女性同仁於首次懷孕或因工作繁忙無法妥善準備待產用品,統一證券貼心推出「媽咪待產包」福利措施,提供如奶嘴、紗布巾、溢乳墊等實用物品,協助即 將生產的女性同仁更安心地迎接新生命的到來。2024 年共有 10 位同仁領取媽咪待產包,受贈同仁紛紛表示實用與感謝。
健康檢查與諮詢
員工是統一證券最重要的資產。統一證券積極推動多元且完整的健康促進機制,從生理健康、心理關懷到職場健康文化,營造安全、健康的工作環境,協助員工建立健康的生活習慣與工作模式。
健康檢查與諮詢
統一證券十分重視員工之健康狀況,設有健康諮詢室,並聘僱專任健康管理師及職業醫學專科醫師提供健康諮詢服務。透過不定期舉辦健康促進講座與線上衛教 宣導,積極推動預防保健觀念,讓員工掌握最新的健康資訊,建立良好的健康意識與生活習慣。
自 1991 年起,本公司已辦理優於法規之措施,每年提供員工免費健康檢查服務,至今已持續 34 年。除基本健檢項目外,提供腹部超音波、眼壓、尿酸(痛風)、 糖化血色素(糖尿病)、胎兒球蛋白(肝癌)等檢查項目,並根據健康趨勢與需求逐年調整檢查項目,幫助員工更全面掌握自身健康狀況,預防心血管與代謝疾 病。健檢完畢後,本公司將健檢結果建檔管理,並提供員工個人健檢報告與諮詢服務,由專職之健康管理師執行健檢結果後續追蹤與關懷,協助員工進一步掌握 健康狀況與改善方向。
此外,為提高篩檢意願、提升早期發現與防治效果,公司於職場定期安排乳癌、糞便潛血、子宮頸癌及口腔癌等癌症篩檢。在秋冬流感好發季節,提供職場流感 疫苗施打與自行到院施打補助等方案,鼓勵同仁積極接種疫苗,以提升群體免疫力,降低感染與傳播風險。
心理健康支持
為協助員工有效因應壓力與情緒困擾,統一證券自 2023 年起舉辦心理健康講座,內容涵蓋情緒調適、壓力管理與人際溝通,協助員工提升自我覺察與因應能力, 廣受好評。2024 年,進一步安排專業心理諮商師定期進駐職場,提供一對一諮商服務,讓員工獲得專業心理支持,此項諮商服務取得高達 94% 滿意度,100% 參 與者表示諮商有助於改善心理困擾。
為進一步深化心理健康關懷,公司在 2025 年將心理諮商服務提升為每季舉辦一次,確保員工能夠持續獲得專業協助,建立更穩健的心理韌性。
健康活動
為鼓勵員工養成規律運動習慣,統一證券總部設置 300 坪員工休閒中心,規劃韻律教室、健身房、桌球室、撞球室等運動空間,並 搭配各項健康促進活動,提供員工全方位的健康照護。為加強同仁對健康的重視,公司創建各類運動性質社團,如:撞球社、瑜珈社、 有氧舞蹈社、桌球社、羽球社等,社團活動之參加人數超過百人。員工休閒中心除了員工使用率高外,假日亦會開放給員工眷屬使用, 推廣健康生活延伸至家庭。統一證券之運動風氣與文化係由高階主管帶動,長期建立職場運動風氣,積極向員工提倡培養規律運動 習慣,並於 2016 年、2018 年、2020 年、2023 年獲得教育部體育署「運動企業認證」,成為少數連續四屆榮獲此殊榮之券商。
註:2016 ~ 2018 年運動企業認證效期為 2 年;自 2019 年起認證效期則延長為 3 年,2023 年度認證效期持續至 2026 年有效。

